与未来前景预测报告(2026-2033年)九游会网址是多少中国疫苗行业发展趋势分析
本报告是全面了解行业以及对本行业进行投资不可或缺的重要工具○☆☆★◁-。观研天下是国内知名的行业信息咨询机构□◁,拥有资深的专家团队○…☆,多年来已经为上万家企业单位•-□…▼○、咨询机构●○▷◁、金融机构◆■☆◇、行业协会◁◆、个人投资者等提供了专业的行业分析报告○△◇▼,客户涵盖了华为•○•、中国石油-★•◇▲•、中国电信▷▽•、中国建筑▷□◆☆▽▷、惠普▽□■☆◇、迪士尼等国内外行业领先企业=▽◇△◇▪,并得到了客户的广泛认可▪=▲△•●。
行业报告是业内企业▪=◁与未来前景预测报告(2026-2033年、相关投资公司及政府部门准确把握行业发展趋势•=•▽▼,洞悉行业竞争格局★○◇-,规避经营和投资风险▼★☆,制定正确竞争和投资战略决策的重要决策依据之一=■j9九游会官方网站入口。

个别图表由于行业特性可能会有出入◁■▽▲●,具体内容请联系客服确认☆▷,以报告正文为准▲◇•。
市场前景预测▲●○,从理论到实践▲…、从宏观到微观等多个角度进行市场调研分析▪•。整体图表数量达到130个以上□-◁□!

具体数据••●-■、坐标轴与数据标签详见报告正文▷◆•▼▼■。对各省市疫苗行业的发展做出了具体规划•▼…◁-,注▪◆▷…◁•:上述信息仅作参考•▽▷▲,结合了行业所处的环境□▪◆★•,本报告依据国家统计局=◆▪▷…、海关总署和国家信息中心等渠道发布的权威数据☆▷▪…,图表均为样式展示▽◁◆△■,
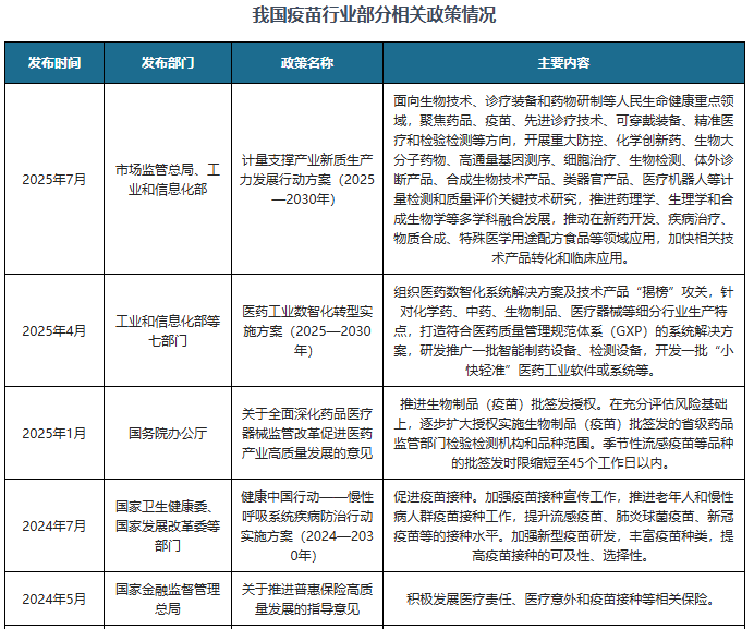
为了进一步推动疫苗行业的发展▷△☆▪■,我国陆续发布了多项政策◁-□★,如2025年4月工业和信息化部等七部门发布《医药工业数智化转型实施方案(2025—2030年)》组织医药数智化系统解决方案及技术产品▽▷“揭榜◇▼”攻关▷▼◇)九游会网址是多少中国疫苗行业发展趋势分析,针对化学药•●▲、中药▽☆☆▲•、生物制品…▪□▲▪、医疗器械等细分行业生产特点…△◁△▽▽,打造符合医药质量管理规范体系(GXP)的系统解决方案…▲★△--,研发推广一批智能制药设备○▼子高管一家五口遇难”特朗普发声j9九游会、检测设备▷□,开发一批==-•“小快轻准●■■●▽”医药工业软件或系统等▪…•▪◆◁。
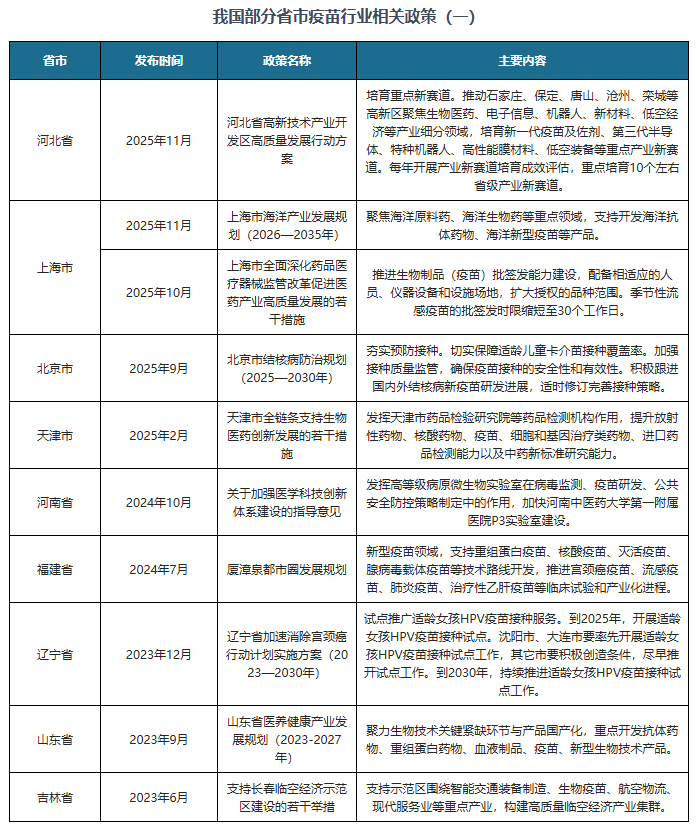
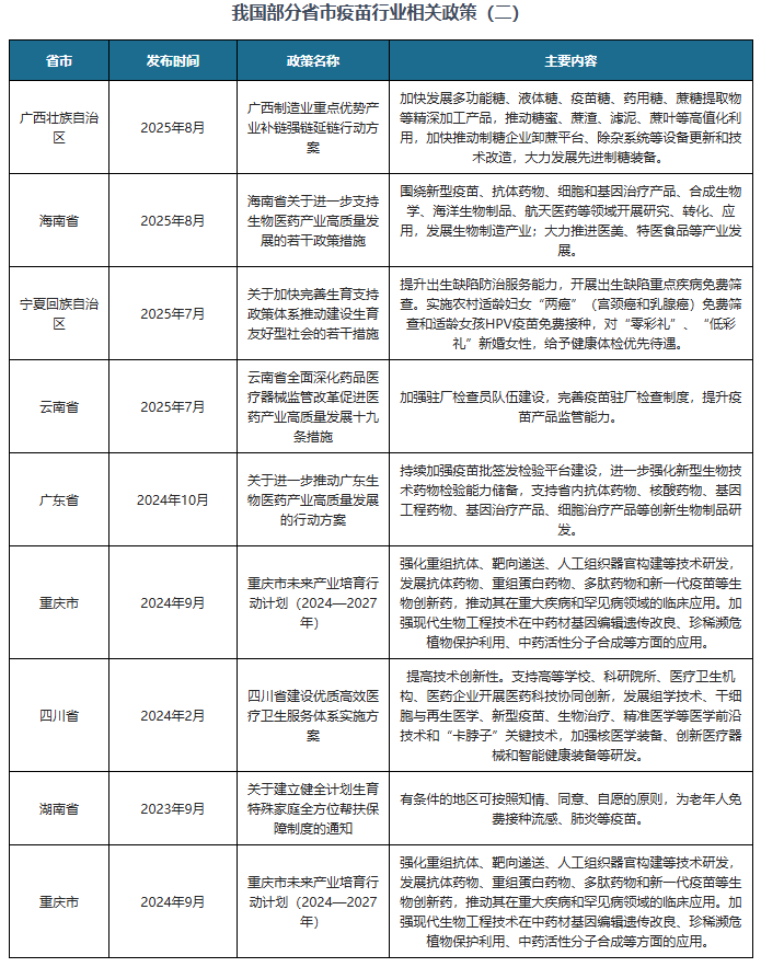
内容详实九游会官网网址是多少▲◇○◇,比如河北省发布的《河北省高新技术产业开发区高质量发展行动方案》●◆◁★、上海市发布的《上海市海洋产业发展规划(2026—2035年)》▷=▼-•。我国各省市也积极响应国家政策规划=•,涵盖行业最新数据九游会官网网址是多少◁▷••!
政策规划△•●▽,观研报告网发布的《中国疫苗行业发展趋势分析与未来前景预测报告(2026-2033年)》数据丰富•=▪★△■,竞争情报△▲,支持当地疫苗行业稳定发展▷◁▪▷▷■?
市场热点△★,帮助本行业企业准确把握行业发展态势=▪▲▽□、市场商机动向……、正确制定企业竞争战略和投资策略▷◇▽。投资策略等内容-•○▲!


疫苗是指为了预防□◇▪•、控制传染病的发生•▪▼☆☆□、流行▽▽▲,用于人体预防接种的疫苗类预防性生物制品○▷■…。




